Saturday April 2026

হটলাইন

সেবা এবং ধাপ

নং শিরোনাম সেবার ধাপ কার্যকলাপ
  
কি সেবা কিভাবে পাবেন দেখুন
উপজেলা পর্যায়ে খাদ্য শষ্য সংগ্রহ সংক্রান্ত কাজের প্রসেস ম্যাপ দেখুন
ইউনিয়ন পর্যায়ে হতদরিদ্রদের মাঝে সরকার নির্ধারিত মূল্যে খাদ্য শষ্য বিতরণের প্রসেস ম্যাপ দেখুন
উপজেলা পর্যায়ে ডিও জারী সংক্রান্ত কাজের প্রসেস ম্যাপ দেখুন
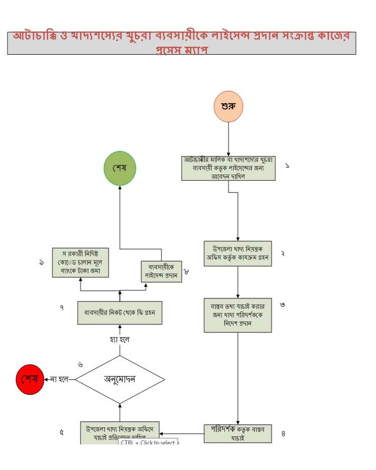
খাদ্য শষ্যের খুচরা ব্যবসায়ীকে লাইসেন্স প্রদান সংক্রান্ত কাজের প্রসেস ম্যাপ দেখুন
দেখছেন ১ থেকে ৫ পর্যন্ত, মোট ৫ এন্ট্রি

এক্সেসিবিলিটি

স্ক্রিন রিডার ডাউনলোড করুন